中国政府网
湖南省政府网
网站无障碍
繁体
适老化
站群导航
首页
市政府
政务要闻
政务公开
办事服务
政民互动
政府数据
幸福永州
您现在所在的位置 :
首页
>
爆火湘超
分享到:
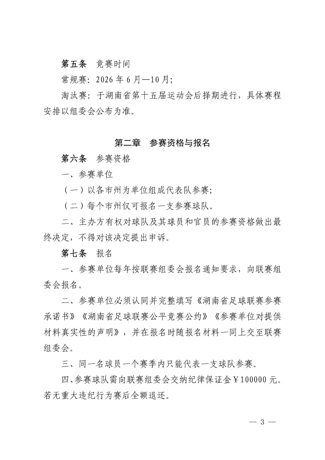
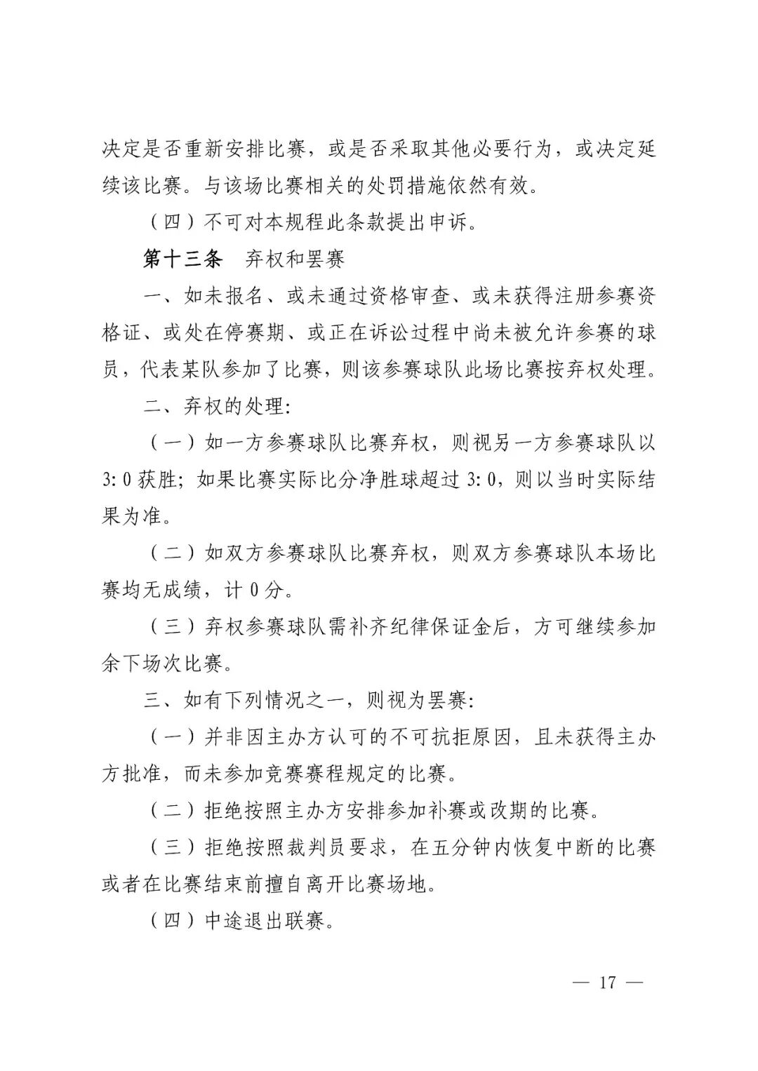
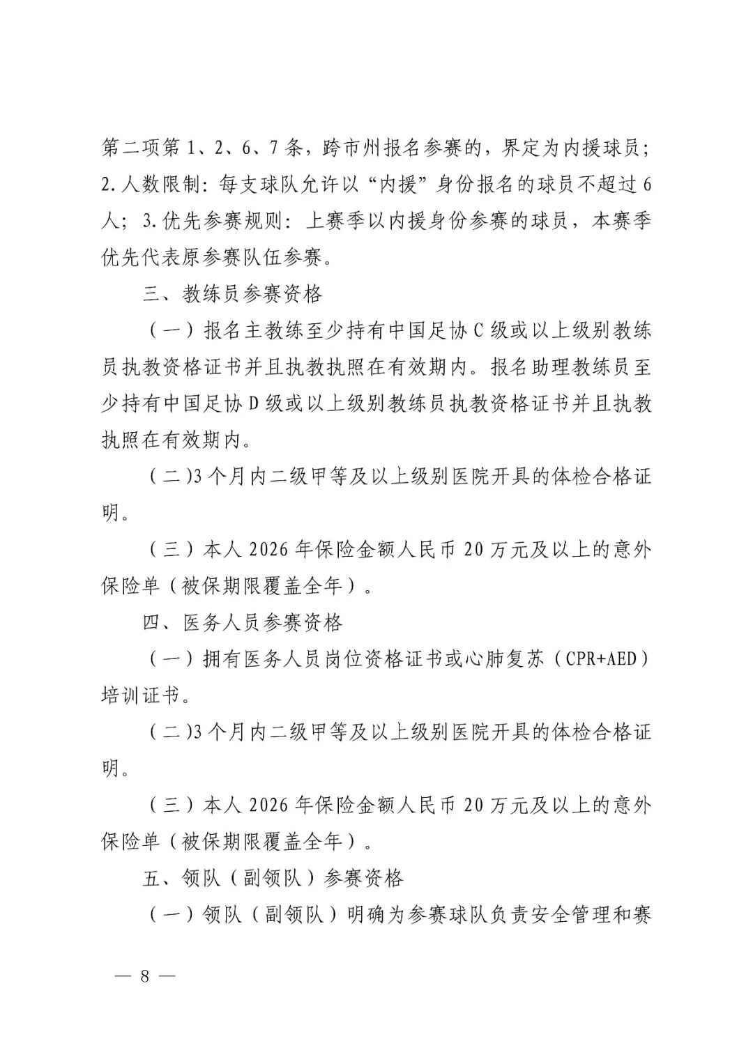
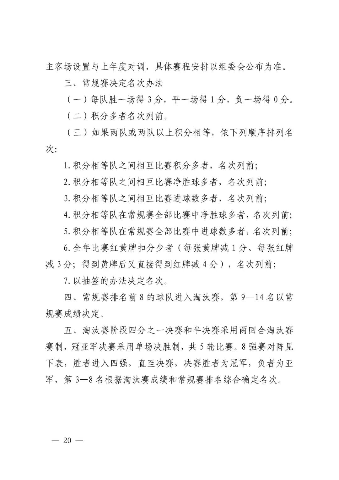
2026湘超联赛6月开赛,竞赛规程发布
2026-03-23 09:10
来源:
湖南省足球联赛
发布机构:
永州市数据局(营商环境建设局)
【字体:
大
中
小
】
扫一扫在手机打开当前页
【TOP】
【
打印页面
】【
关闭页面
】
- 国家部委网站 -
外交部
国防部
国家发展和改革委员会
教育部
科学技术部
工业和信息化部
国家民族事务委员会
公安部
民政部
司法部
财政部
人力资源和社会保障部
自然资源部
生态环境部
住房和城乡建设部
交通运输部
水利部
农业农村部
商务部
文化和旅游部
国家卫生健康委员会
退役军人事务部
应急管理部
人民银行
国有资产监督管理委员会
海关总署
国家税务总局
国家市场监督管理总局
国家广播电视总局
国家体育总局
国家统计局
国家国际发展合作署
国家医疗保障局
国务院参事室
国家机关事务管理局
港澳办
国研室
中国科学院
社科院
工程院
发展研究中心
气象局
银保监会
证监会
信访局
粮食和物资储备局
矿山安监局
能源局
国防科技工业局
烟草局
移民管理局
林业和草原局
铁路局
民航局
邮政局
文物局
中医药局
外汇局
药品监管局
知识产权局
- 市州政府网站-
长沙市人民政府网站
株洲市人民政府网站
湘潭市人民政府网站
衡阳市人民政府网站
益阳市人民政府网站
常德市人民政府网站
岳阳市人民政府网站
邵阳市人民政府网站
娄底市人民政府网站
郴州市人民政府网站
怀化市人民政府网站
湘西自治州人民政府网站
张家界市人民政府网站
- 省直单位网站 -
省政府办公厅
省发展和改革委员会
省教育厅
省科学技术厅
省工业和信息化厅
省民族宗教事务委员会
省公安厅
省民政厅
省司法厅
省财政厅
省人力资源和社会保障厅
省自然资源厅
省生态环境厅
省住房和城乡建设厅
省交通运输厅
省水利厅
省农业农村厅
省商务厅
省文化和旅游厅
省卫生健康委员会
省审计厅
省应急管理厅
省国资委
省林业局
省市场监督管理局
湖南省广播电视局
省体育局
省统计局
省机关事务管理局
省地方金融管理局
省信访局
省监狱管理局
省粮食和物资储备局
省文史研究馆
省档案局
省供销合作总社
省政府发展研究中心
省地方志编纂委员会
省有色地勘局
省核工业地质局
省地质矿产勘查开发局
省中医药管理局
国家税务总局湖南省税务局
省烟草专卖局
省地震局
省气象局
省邮政管理局
- 县区网站 -
冷水滩区
零陵区
祁阳市
双牌县
东安县
道县
江永县
江华县
宁远县
新田县
蓝山县
- 市直部门网站 -
市发改委
市工业和信息化局
市教育局
市科技局
市数据局
市公安局
市民政局
市司法局
市财政局
市人社局
市自然资源和规划局
市住房和城乡建设局
市交通运输局
市农业农村局
市水利局
市林业局
市商务局
市文化旅游广电体育局
市卫生健康委员会
市审计局
市生态环境局
市统计局
市城市管理局
市应急管理局
市国动办
市市场监督管理局
市医疗保障局
市国资委
市档案局
市供销社
市残联
市城市园林绿化服务中心
市住房公积金
市博物馆
信用永州
市公共资源交易中心
市税务局
中国人民银行永州市分行
市信访局
市机关事务局
市退役军人事务局